登录 注册
  • 首页
  • 学校介绍
    关于首尔
    教师介绍
    环境介绍
    活动照片
    开课信息
    联系方式
    班级介绍
  • 新闻中心
    首尔公告
    校园新闻
    韩国生活
  • 首尔之星
    过级之星
    超级学员
    学员心得
  • 韩国预科
    简介
    流程
    大学介绍
    常见问题
  • 韩语学习

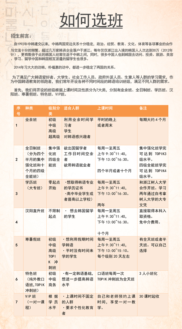
首页> 南京韩语 > 学校介绍 > 班级介绍 > 如何选班
  • 如何选班
  • 业余班
    • 初级班
    • 中级班
    • 高级班
    • 超高班
    • 口语班
    • 影视欣赏
  • 全日制班
    • 集中强化班
    • 四级全能班
    • 包过四级班
  • 导游定向班
  • 汉阳班
  • 大专学历班
  • 寒暑假班
    • 初级班
    • 中级班
    • 高级班
    • TOPIK冲刺班
  • 夏令营
  • 特色班
    • 纯外教口语班
    • Topik
    • 兴趣班介绍
  • VIP
 
友情链接:(512890117@qq.com) 杭州韩语培训 宁波韩语培训 韩国留学 杭州学韩语 上海韩语培训

地址:南京市玄武区珠江路88号新世界中心A座3713(37层)

电话:025-86807272??QQ:1115558680

浙ICP备12019329号-2

  • 在线预约
  • 我要报名
  • 回到顶部